
重庆市涪陵区人民政府办公室
关于印发涪陵区2025年度重点民生实事工作目标任务的通知
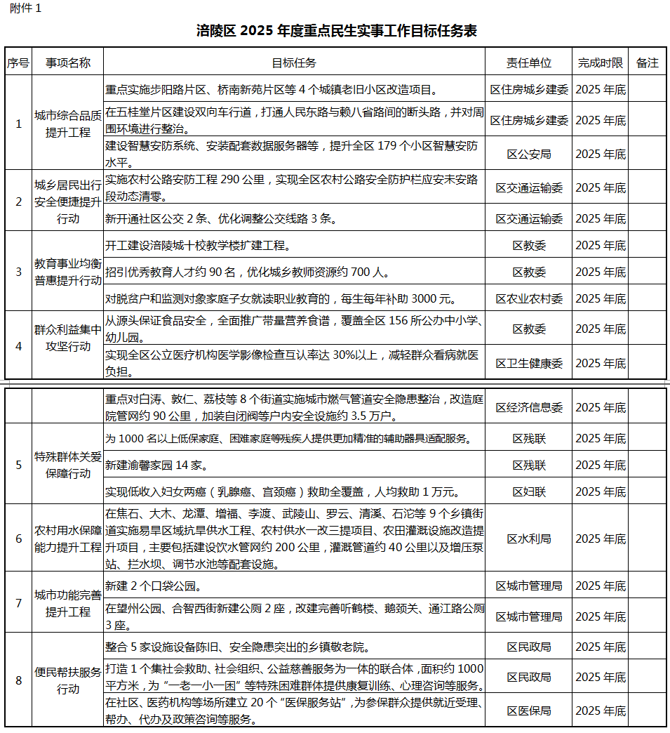
2025年度区级重点民生实事项目已经重庆市涪陵区第六届人民代表大会第五次会议票决通过,经区政府同意,现将涪陵区2025年度重点民生实事工作目标任务(附件1)印发给你们,请认真贯彻执行。
各有关单位要高度重视民生实事工作,结合本单位实际,细化工作方案、明确工作举措、严格验收标准,强化资金、用地等要素保障,切实抓好重点民生实事落地,着力解决群众“急难愁盼”问题,不断提高群众的获得感、幸福感、安全感。各牵头单位于每月5日前将《涪陵区2025年度重点民生实事目标任务推进情况统计表》(附件2),经单位主要负责人签字审核后报区发展改革委,区发展改革委梳理汇总后上报区政府。区政府督查室要加大督查督办力度,每季度对进度滞后的项目进行通报,确保民生实事工作目标任务圆满完成。
联系人:向 燎 联系电话:72288309
邮箱:fgwsfk2021@163.com
附件:
1.涪陵区2025年度重点民生实事工作目标任务表
2.涪陵区2025年度重点民生实事目标任务推进情况统计表
重庆市涪陵区人民政府办公室
2025年2月18日
(此件公开发布)
客服微信
微信公众号